產品分類
全國免費服務熱線
0519-86585866
0519-86585866
- 地址:江蘇省常州市天寧區大明北路1738號12棟
- 電話:0519-86585866
- 傳真:0519-85192610
- 郵箱:sales@zxptest.com
我們用心為您服務!
We attentively service for you!
We attentively service for you!
產品展示
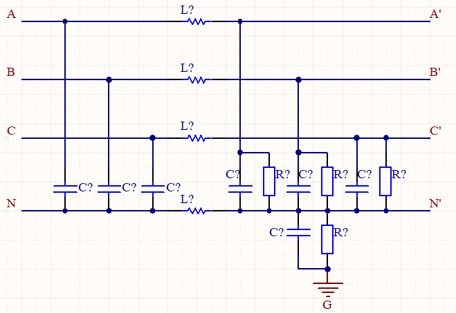
ZX801 EMI電源濾波器測試系統
簡要說明:
ZX801是一款集LCR數字電橋、直流低電阻、耐壓絕緣于一體的EMI電源濾波器測試系統。專門應用于電源濾波器產品,一鍵測試產品的各項參數,大大提高測試效率。
ZX801只需第一次設置產品型號的參數并保存,以后直接調用,方便快捷。本系統可以測試電感L,電容C,電阻R,損耗D,品質因數Q和耐壓漏電流I。另外每臺儀器也可以單獨使用。提供測試數據保存功能,可以給客戶分析產品數據提供幫助。
特點:
1、 可以測試單相,三相及三相四線濾波器。
2、 支持連接自動化設備。
3、 數據保存功能。
4、 LCR數字電橋支持50-200KHz任意設置。
5、 提供耐壓測試警示。
6、 耐壓測試時間以及耐壓爬升時間可以自由設置。
7、 測試界面與設置界面分開,并對設置界面進行加密,避免誤操作。
8、 測試結束后,自動放電。



